Logic
|
|
|
The logic of the services delivery is based on following simple schema – each lower level item is part of it's "parent" item.
* Companies
** - Clients (Trial, Official, Archived)
*** - Orders (Draft, New, Under processing, Completed)
**** - Invoices (like: "not sent to accountant", "sent to accountant", invoiced, completed)
**** - Services & Tools (Initiated, Trial ready, Trial approved, Translation in progress, Translation approved, Online, Cancelled)
or (Initiated, Trial ready, Trial approved, Delivered, Online, Cancelled)
|
|
Shortly - for Sales
|
|
|
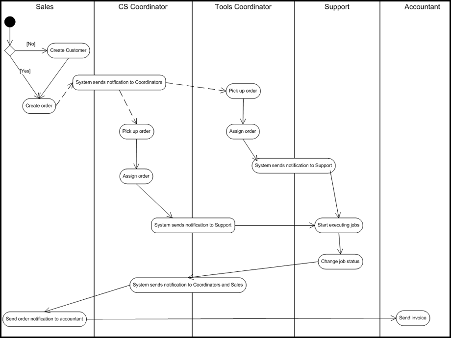
When a new company becomes euroland client, the company must be registered as a customer. Customer (registered company) can have then orders.
Order is a set of services and tools which are processed as one unit, and sent for invoicing as one invoice. Order can be processed for money collection, when the order has sent (marked) for invoicing.
Order consists of order items, which are services and tools with specific parameters and configuration.
Order is created by selecting services and tools in with specific parameters and configuration, agreed with the customer.
Order has 4 possible states: draft, new, under process, complete.
Services and tools in the order have seven (7) statuses, described here in the logic of their change while processed: Initiated, Trial ready, Trial approved, Translation in progress, Translation approved, Online, Cancelled. When an order is created services status is initiated.
Order can be prepared and saved as draft, it's status is then "draft", and nobody else except the creator is dealing with it.
When the order information is collected it is automatically sent for processing and it's state changes to "new".
Sales can now follow the progress of order completion on page "Orders".
The state of an order changes automatically, unless the order has to be cancelled, which has to be performed manually.
The order state changes to "completed" when ALL the services in the tool are marked with status "on-line" ("delivered").
Sales needs to send the order at one point for invoicing.
The services and tools (for short refered further as services) of an order are processed by coordinators and support people.
When the services and tools are in progress, the state of order is then "under processing", when delivered and online the order state automatically switches to completed.
Services statuses: Initiated, Trial ready, Trial approved, Translation in progress, Translation approved, Online, Cancelled.
OR: Initiated, Trial ready, Trial approved, Delivered, Online, Cancelled.
The statuses of services an order can be viewed on Orders page.
Sales has to monitor service statuses.
When service statuses are "Trial ready" or Translation ready (in progress??), Sales has to check the services that they comply to the order needs and change statuses to approved statuses.
When there are items which must be changed in current order, then in case the item is not APPROVED then it can be changed in current order. Otherwise a new order must be created.
|
|
Shortly - for Coordinator
|
|
|
Coordinator's main task is to assing new services of orders to responsible people.
Beside thatn coordinator can perform all the same operation that Support does.
|
|
Shortly - for Support
|
|
|
Support people have to approve the task assigned to them, and once completed, change the status of the service accordingly.
|
|
How can I log in? What is my username? What is the password?
|
|
|
To log in to the Euroland Support Site, go to the site entry page: http://gamma.euroland.com/SupportSite/ .
Use the username you use for euroland domain login
Use the password for euroland domain login
Click "Sign in" to proceed.
|
|
I don't want to log in every time I go to the Support Site. What should I do?
|
|
|
Change settings:
If nobody else uses your computer except youself, you can let the computer keep your logged in.
a) When you are already logged in, go to "Config", and change the setting by filling the checkbox "Automatic sign in".
Click "Update" to save the setting.
b) When you are about to sign in, just mark the checkbox "Sign in automatically".
|
|
I got a new customer
|
|
|
Create a new customer from non-customer companies list:
(See also video clip "How to create new customer!", above of this page, under INTERACTIVE TOURS).
On menu click „All Customers”; then click „Create new customer”; then select the company from combo-box, and follow the logic down to the page.
Click „Create customer” to complete customer creation.
|
|
I want to relate customer contact with specific service
|
|
|
Customer is not our customer any more
|
|
|
Change customer type:
...Change the customer type to archived.
|
|
I want to upload customer related documents somewhere in a central place
|
|
|
I got an order from customer
|
|
|
Create a new order for the customer:
Select on menu "Orders"; click "Create new order" (if customer is not existing in the system, then see item "I got a new customer".)
Then select customer from combo; then click „Create new order”. (In case there are already been orders for this customer, there appears also second choice „renew existing order”.) Fill the needed items down to the page. Click „Send order for processing” to complete the order.
|
|
How many kind of comments are in the system?
|
|
|
The types of comments:
1 - General Comment on Order for accountant or support
2 - Invoice Comment on Order for accountant
3 - Comment on service for accountant
4 - Comment on service for support (work in progress)
5 - Shared calendar events
|
|
How to add a general comment on Order for accountant
|
|
|
(Applies only when order is in state of "draft" or "new")
While creating an order, on order editing page - the second large text-area "Order comments" is designated for Order comments.
(When order is already created, to edit the order and add the comment, click on order id number to open the edit page.
If Order is already under processing, order comment can be added only when sending the order to invoicing - see Invoicing===...)
Add the comment to the text-area.
Save the order.
Order comment can be seen on hover on envelop icon on "Order" page.
|
|
How to add an invoice comment on order for accountant
|
|
|
NB! This procedure sends the order for invoicing!!!
When the order is created and order information is complete, the order needs to be sent for invoicing.
The order invoice comment adding can be done only in the process of sending the order to invoicing.
As this note may contain sensitive financial information, this comment can be seen only by accountant!!!
* Select on menu "Orders". Select the order which needs to be sent for invoicing.
* On the order row, click on the Column "Invoicing" on the papyrus icon. A small popup window opens, where the comment can be added.
* Add the comment, ment only for accountant concerning the invoicing information of this order.
* Click on "Send" to complete the comment sending and invoice sending to accountant. (To cancel the invoice sending, click on "x" on right upper corner of the comment window.)
|
|
How to add a comment on service for accountant
|
|
|
Services may need specifications for accountant - eg price of particular service or tool.
While creating/editing an order - services are listed down to the page. Services have a pen icon on left to the service name.
Click on an icon of particular service to add the needed comment for accountant about this service.
An small popup window opens, add there the comment. Click
To see the created comment - click on the pen.
|
|
How to add a comment on service for support
|
|
|
The be created ... work in progress
|
|
How to add a custom calendar event
|
|
|
Custom events are to inform about customer/order/service events not reflected on automatically created calendar events.
Select on menu "Calendar".
Click on button "Insert custom event into calendar".
|
|
I subscibed reminders, but I do not get any
|
|
|
E-mail address may be not correct:
When you are logged in under your name, select on menu "Config".
Check that your data there is correct.
|
|
Links-links-links
|
|
|
For convenience there can be placed direct links to access tools directly from this Support Site pages.
The storage of links can include test, trial, review and official links. And once created, they are visible on orders page.
To create and edit links, select on menu "All customers". Select and click on the customer of your interest.
On left-side menu select "Customer Co. Services Links" for corporate site link creation or "Customer Services Links" for other services link creation.
Enter the link and, if needed, select the proper service name from combo. Add comment by need (trial, official, test, for preview, for review, for approval, etc).
|
|